Angular官方文档学习笔记之动画


IMPORTANTAngular动画是基于标准的Web动画API(Web Animations API)构建的,它们在支持此API的浏览器中会用原生方式工作。
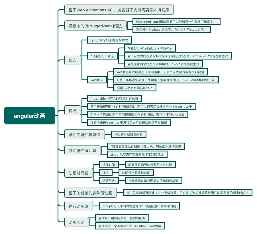
至于其它浏览器,就需要一个填充库(polyfill)了。你可以从这里获取
web-animations.min.js,并把它加入你的页面中。
快速起步范例:在两个状态间转场
引入与动画相关的函数:
import { Component,Input,trigger,state,style,transition,animate,group} from '@angular/core';WARNING在Angular刚刚发布的4.0版本中,动画已经从
@angular/core中拆分出来。
animations: [
trigger('heroState', [
state('inactive', style({
backgroundColor: '#eee',
transform: 'scale(1)'
})),
state('active', style({
backgroundColor: '#cfd8dc',
transform: 'scale(1.1)'
})),
transition('inactive => active', animate('100ms ease-in')),
transition('active => inactive', animate('100ms ease-out'))
])
]template: `
<ul>
<li *ngFor="let hero of heroes"
[@heroState]="hero.state" <!--方括号内是trigger的名字,右边是state对应state的值。-->
(click)="hero.toggleState()">
{{hero.name}}
</li>
</ul>
`,定义的动画可以在模板中用[@triggerName]语法来把它附加到一个或多个元素上。然后把@triggerName属性(Attribute)的值设置成表达式hero.state。这个值应该或者是inactive或者是active。
状态与转场
Angular动画=状态+状态之间的转场效果。
状态表现为上面代码中active和inactive这两种状态,它定义了每个状态的最终样式。一旦元素转场到那个状态,该样式就会被应用到此元素上,当它留在此状态时,这些样式也会一直保持着。
转场表现为上面代码中用transition()定义的转换时的动画,每个转场都会控制一条在一组样式和下一组样式之间切换的时间线。
如果多个转场都有同样的时间线配置,就可以把它们合并进同一个transition定义中:
transition('inactive => active, active => inactive,focus => infocus',
animate('100ms ease-out'))如果要对同一个转场的两个方向都使用相同的时间线(就像前面的例子中那样),就可以使用<=>这种简写语法:
transition('inactive <=> active', animate('100ms ease-out'))有时希望一些样式只在动画期间生效,但在结束后并不保留它们。这时可以把这些样式内联在transition中进行定义。只有定义在state中的样式在转场结束后才能保留。
transition('inactive => active', [
style({ //activey样式
backgroundColor: '#cfd8dc',
transform: 'scale(1.3)'
}),
animate('80ms ease-in', style({ //inactive样式
backgroundColor: '#eee',
transform: 'scale(1)'
}))
]),*(通配符)状态
*(通配符)状态匹配任何动画状态。当定义那些不需要管当前处于什么状态的样式及转场时,这很有用。比如:
- 当该元素的状态从
active变成任何其它状态时,active => *转场都会生效。 - 当在任意两个状态之间切换时,
* => *转场都会生效。
void状态
void状态可以应用在任何动画中。它表示元素没有被附加到视图。这种情况可能是由于它尚未被添加进来或者已经被移除了。 void状态在定义“进场”和“离场”的动画时会非常有用。
比如当一个元素离开视图时,* => void转场就会生效,而不管它在离场以前是什么状态。
*通配符状态也能匹配void。
例子:进场与离场
animations: [
trigger('flyInOut', [
state('in', style({transform: 'translateX(0)'})),
transition('void => *', [
style({transform: 'translateX(-100%)'}),//void状态的style
animate(100)
]),
transition('* => void', [
animate(100, style({transform: 'translateX(100%)'}))//void状态的style
])
])
]没有一个单独的state(void)定义是因为希望在进场与离场时使用不一样的转换效果:元素从左侧进场,从右侧离开。
NOTE这两个动画有自己的名字:
transition(':enter', [ ... ]); // void => * transition(':leave', [ ... ]); // * => void
范例:从不同的状态下进场和离场
- 非激活英雄进场:
void => inactive - 激活英雄进场:
void => active - 非激活英雄离场:
inactive => void - 激活英雄离场:
active => void
animations: [
trigger('heroState', [
state('inactive', style({transform: 'translateX(0) scale(1)'})),
state('active', style({transform: 'translateX(0) scale(1.1)'})),
transition('inactive => active', animate('100ms ease-in')),
transition('active => inactive', animate('100ms ease-out')),
transition('void => inactive', [
style({transform: 'translateX(-100%) scale(1)'}),
animate(100)
]),
transition('inactive => void', [
animate(100, style({transform: 'translateX(100%) scale(1)'}))
]),
transition('void => active', [
style({transform: 'translateX(0) scale(0)'}),
animate(200)
]),
transition('active => void', [
animate(200, style({transform: 'translateX(0) scale(0)'}))
])
])
]可动的属性与单位
参见w3c的 “可动”属性列表。在style()中可以定义多个属性,实现同一时间段多个动画。
自动属性值计算
*属性值会在运行期被计算出来,然后插入到这个动画中。适用于尺寸类样式在初始时未知的情况。
animations: [
trigger('shrinkOut', [
state('in', style({height: '*'})),//取得该元素在离场前的高度
transition('* => void', [ //此处的*表示通配符状态
style({height: '*'}),
animate(250, style({height: 0})) //用动画转场到0高度
])
])
]动画时间线
对每一个动画转场效果,有三种时间线属性可以调整:持续时间(duration)、延迟(delay)和缓动(easing)函数。它们被合并到了一个单独的转场时间线字符串。
持续时间
持续时间控制动画从开始到结束要花多长时间。
单独一个数字,默认单位是ms。用字符串可以定义单位。
延迟
延迟控制的是在动画已经触发但尚未真正开始转场之前要等待多久。它位于字符串中的持续时间后面。
缓动函数
缓动函数用于控制动画在运行期间如何加速和减速(可以参考《css揭秘》第八章对缓动函数的讲解)。
例子
animations: [
trigger('flyInOut', [
state('in', style({opacity: 1, transform: 'translateX(0)'})),
transition('void => *', [
style({
opacity: 0,
transform: 'translateX(-100%)'
}),
animate('0.2s ease-in')
]),
transition('* => void', [
animate('0.2s 10 ease-out', style({
opacity: 0,
transform: 'translateX(100%)'
}))
])
])
]基于关键帧的多阶段动画
每个关键帧都可以被指定一个偏移量,用来定义该关键帧将被用在动画期间的哪个时间点。偏移量是一个介于0(表示动画起点)和1(表示动画终点)之间的相对值(百分比)。如果省略它们,偏移量会自动根据帧数平均分布出来。例如,三个未定义过偏移量的关键帧会分别获得偏移量:0、0.5和1。
animations: [
trigger('flyInOut', [
state('in', style({transform: 'translateX(0)'})),
transition('void => *', [
animate(300, keyframes([
style({opacity: 0, transform: 'translateX(-100%)', offset: 0}),
style({opacity: 1, transform: 'translateX(15px)', offset: 0.3}),
style({opacity: 1, transform: 'translateX(0)', offset: 1.0})
]))
]),
transition('* => void', [
animate(300, keyframes([
style({opacity: 1, transform: 'translateX(0)', offset: 0}),
style({opacity: 1, transform: 'translateX(-15px)', offset: 0.7}),
style({opacity: 0, transform: 'translateX(100%)', offset: 1.0})
]))
])
])
]并行动画组
group()可以为同时发生的几个动画配置不同的时间线。
下面代码中,同时在进场和离场时使用了group(),以便能让它们使用两种不同的时间线配置(一个动画组对元素的transform和width做动画,另一个组则对opacity做动画)。 它们被同时应用到同一个元素上,但又彼此独立运行:
animations: [
trigger('flyInOut', [
state('in', style({width: 120, transform: 'translateX(0)', opacity: 1})),
transition('void => *', [
style({width: 10, transform: 'translateX(50px)', opacity: 0}),
group([
animate('0.3s 0.1s ease', style({
transform: 'translateX(0)',
width: 120
})),
animate('0.3s ease', style({
opacity: 1
}))
])
]),
transition('* => void', [
group([
animate('0.3s ease', style({
transform: 'translateX(50px)',
width: 10
})),
animate('0.3s 0.2s ease', style({
opacity: 0
}))
])
])
])
]动画回调
当动画开始和结束时,会触发一个回调。
对于例子中的这个关键帧,有一个叫做@flyInOut的trigger。在那里我们可以挂钩到那些回调,比如:
import {
Component,
Input,
trigger,
state,
style,
animate,
transition,
keyframes,
AnimationTransitionEvent
} from '@angular/core';
import { Heroes } from './hero.service';
@Component({
moduleId: module.id,
selector: 'hero-list-multistep',
template: `
<ul>
<li *ngFor="let hero of heroes"
(@flyInOut.start)="animationStarted($event)"
(@flyInOut.done)="animationDone($event)"
[@flyInOut]="'in'">
{{hero.name}}
</li>
</ul>
`,
styleUrls: ['./hero-list.component.css'],
animations: [
trigger('flyInOut', [
state('in', style({transform: 'translateX(0)'})),
transition('void => *', [
animate(300, keyframes([
style({opacity: 0, transform: 'translateX(-100%)', offset: 0}),
style({opacity: 1, transform: 'translateX(15px)', offset: 0.3}),
style({opacity: 1, transform: 'translateX(0)', offset: 1.0})
]))
]),
transition('* => void', [
animate(300, keyframes([
style({opacity: 1, transform: 'translateX(0)', offset: 0}),
style({opacity: 1, transform: 'translateX(-15px)', offset: 0.7}),
style({opacity: 0, transform: 'translateX(100%)', offset: 1.0})
]))
])
])
]
})
export class HeroListMultistepComponent {
@Input() heroes: Heroes;
animationStarted(event: AnimationTransitionEvent) {
console.warn('Animation started: ', event);
}
animationDone(event: AnimationTransitionEvent) {
console.warn('Animation done: ', event);
}
}这些回调接收一个AnimationTransitionEvent参数,它包含一些有用的属性,例如fromState,toState和totalTime。
无论动画是否实际执行过,那些回调都会触发。

